Data Citizen Data & AI Consultancy

Data, AI & Analytics Solutions | Portfolio & Services

Founder | Data & AI Engineering Consultant

I design and deliver data platforms and AI agent workflows that turn complex data into reliable products, decisions, and growth.

8+ years in data engineering AI agent and LLM workflow delivery Web2 + Web3 production systems 50-70% faster pipeline delivery Cloud cost reductions up to 30%

Open to part-time consulting and freelance engagements in data and AI (10-20 hours/week).

How I Can Help

Clear value for full-time opportunities and consulting engagements in data and AI.

For Hiring Teams

I lead and deliver reliable data and AI systems that improve decision velocity and reduce operational cost.

  • Senior-level ownership from architecture to production
  • Cross-functional collaboration with analytics, product, and AI teams
  • Track record of measurable impact across data and AI initiatives

For Consulting Clients

I execute scoped, high-impact data and AI projects quickly with maintainable code and direct business outcomes.

  • Fast delivery for MVP and production hardening phases
  • Clear communication, practical tradeoffs, and reliable handoff
  • Flexible part-time model for ongoing improvement work

About Me

I'm a Data and AI Engineering Consultant focused on building scalable systems that make data reliable, accessible, and actionable for teams.

With 8+ years of experience across startups and Web3, I focus on designing modern data platforms, automating pipelines, building AI agent workflows, and optimizing cloud infrastructure for performance and cost.

At companies like Spectral Labs, OpenBlock Labs, and Olist, I've had the opportunity to:

  • Reduce pipeline delivery time by 50–70%
  • Build data models and reusable frameworks to help Data Scientists, Data Analysts, and Data Engineers improve their workflows working with DeFi ecosystems
  • Design and implement AI agent workflows with retrieval and tool-calling for operations and analytics use cases
  • Migrate workflows to ECS and Iceberg, helping cut cloud costs by up to 30%
  • Enable faster insights with tools like Spark, dbt, and AWS-native services

I enjoy working across Python, Spark, dbt, Terraform, ECS, FastAPI, and more — but what I really care about is solving real problems, mentoring teams, and delivering clean, maintainable solutions.

Recommendations

Feedback from colleagues and collaborators I've worked with across data engineering, analytics, and Web3.

One of the strongest data engineers I've had the chance to collaborate with. His AWS knowledge is impressive, and he always figured things out fast.

Strong data engineering expertise, ownership, and practical problem-solving. He played a key role in building the data platform, feature store, and APIs.

Thoughtful, efficient, and takes ownership. He consistently delivered reliable, high-quality data infrastructure.

Turns complex blockchain and DeFi data into something reliable and actionable. A pragmatic partner across platform, analytics, and modeling work.

Consulting Services

Fixed-scope data and AI services designed for part-time and freelance engagements.

1 week

Data Pipeline Audit

Review reliability, cost, and maintainability. Deliver a prioritized roadmap with quick wins.

2-4 weeks

Airflow + dbt Implementation

Set up modular orchestration and transformations with testing standards for production use.

2-4 weeks

AI Agent Workflow Implementation

Design and ship AI agent workflows with retrieval, tool-calling, and quality guardrails for production use.

1-2 weeks

AWS Cost & Performance Optimization

Reduce cloud spend and improve throughput across ECS, Athena, Spark, and storage patterns.

2-5 weeks

Web3 Event Pipeline Implementation

Design and implement resilient blockchain event ingestion for analytics and real-time use cases.

Projects

Featured projects first. Expand below to explore the complete portfolio.

DBT Blockchain Analytics Architecture

Data Transformation Pipeline with DBT for Blockchain Analytics

Situation

Needed a scalable, reliable, and cost-effective data transformation pipeline for cross-chain blockchain analytics across Ethereum, Arbitrum, Linea, and Eigenlayer.

Task

Build a DBT-based transformation pipeline using a 3-layer architecture, integrating with multiple cloud data warehouses and supporting advanced analytics.

Action

  • Developed reusable DBT macros and incremental models for efficient data processing
  • Automated scheduling and orchestration with Airflow
  • Integrated with Athena, Snowflake, and BigQuery for flexible analytics
  • Implemented robust testing for data reliability
  • Optimized partitioning to reduce processing time and costs
  • Standardized models to enable cross-chain analytics

Result

Delivered faster insights, scalable models, improved data reliability, and reduced infrastructure costs for blockchain analytics.

DBT Airflow Athena Snowflake BigQuery Iceberg Docker Python SQL
Dune Analytics Data Ingestion Pipeline

Automated Dune Analytics Data Ingestion Pipeline

Situation

Manual data ingestion from Dune Analytics was slow, error-prone, and limited the team's ability to quickly access blockchain analytics data.

Task

Build an automated pipeline to integrate Dune Analytics with the enterprise data platform, enabling self-service ingestion into Athena.

Action

  • Developed a user-friendly interface for self-service data ingestion
  • Automated pipeline deployment using ECS, Airflow, Docker, and Terraform
  • Integrated Slack notifications for pipeline status updates
  • Documented the process for easy onboarding and maintenance

Result

Reduced data ingestion time by 90%, eliminated manual steps, improved data reliability, enhanced team productivity, and reduced operational costs.

Python AWS ECS Athena S3 Airflow Docker Terraform Slack API Poetry
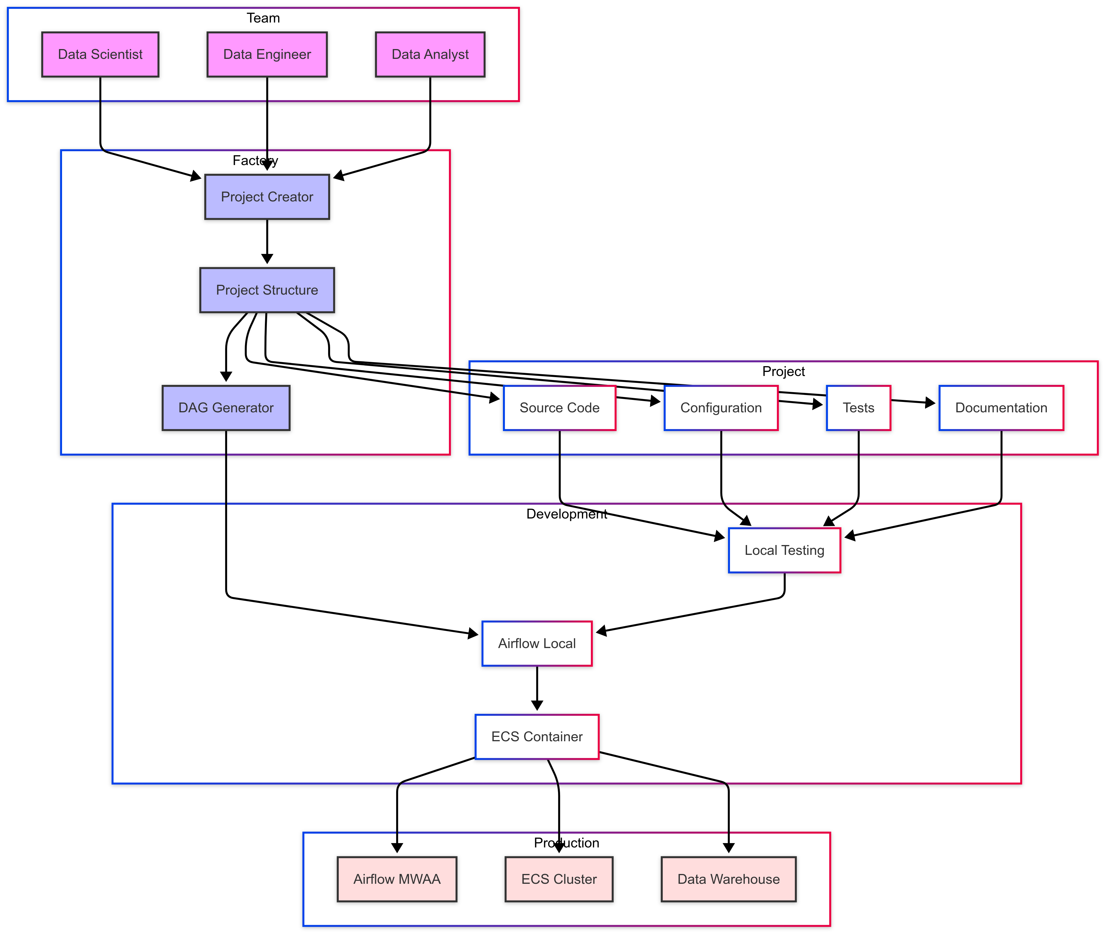
Data Pipeline Factory

Data Pipeline Factory with Automated Deployment

Situation

Teams relied on notebooks for prototyping and manual deployment, leading to slow, inconsistent, and unscalable data pipelines.

Task

Build a data pipeline factory to automate project scaffolding, configuration management, and Airflow DAG generation via YAML, enabling seamless dev-to-prod deployment.

Action

  • Developed a factory to standardize pipeline structure and automate Airflow DAG creation
  • Implemented YAML-driven config management for flexible pipeline definitions
  • Automated deployment workflows using Docker, AWS ECS, and CI/CD
  • Replaced notebook-based prototypes with production-grade pipelines
  • Created onboarding documentation and templates for new team members

Result

Reduced setup time from days to minutes, improved collaboration, automated deployment, enhanced scalability, and cut pipeline deployment from one month to 1-2 weeks.

Python Airflow Docker AWS ECS Terraform YAML Poetry CI/CD
Data Lakehouse

Design and Implement the Data Lakehouse

Situation

Company needed a robust data platform, moving from a NoSQL database to a comprehensive solution for data-driven culture.

Task

Design and implement a Data Lakehouse Platform to handle multiple data sources including blockchain, lending protocols, and cryptocurrency platforms.

Action

  • Conducted POC tests for open table format selection
  • Designed scalable architecture for multiple data sources
  • Implemented platform with blockchain and DeFi data integration
  • Established data access patterns for analytics

Result

Successfully established a functional Data Lakehouse platform enabling data-driven culture and efficient data access for analytics.

AWS Apache Spark Apache Hudi Airflow Terraform
EOA Address

Unique EOA Address Analysis

Situation

Need to obtain unique EOA addresses from DeFi events (AAVE V1, V2, and Compound) with specific data requirements.

Task

Create data pipeline for unique EOA address tracking using Apache Hudi.

Action

  • Implemented data extraction for DeFi events
  • Processed unique EOA addresses
  • Used Apache Hudi for upsert functionality
  • Created comprehensive tracking system

Result

Successfully created tracking system for unique EOA addresses, enabling efficient DeFi event analysis.

Apache Hudi DeFi Python
Wallet Transactions - Architecture
Wallet Transactions
Wallet Transactions - Data Model

On-chain Credit Score - Data Pipeline with Ethereum Erigon Node

Situation

Organization needed comprehensive Ethereum blockchain transaction data for on-chain credit scoring, requiring faster and more reliable data access than available through Etherscan API.

Task

Design and implement a custom Ethereum node solution for on-chain credit scoring, including evaluation of different clients.

Action

  • Conducted POC comparing Geth and Erigon clients for archive node capabilities
  • Selected Erigon client for its superior performance in archive node operations
  • Set up Python-based data extraction on AWS ECS for transaction processing
  • Implemented data processing with Athena and EMR Serverless
  • Created data models for transaction categorization
  • Developed aggregated tables for wallet and coin balances

Result

Successfully implemented a high-performance blockchain data processing system with custom Ethereum node, enabling real-time analysis of transactions for on-chain credit scoring.

Ethereum Node Erigon Client AWS ECS EMR Serverless Athena Airflow
Polygon Subgraph - DeFi Events

Data Ingestion Polygon Subgraph - DeFi Events

Situation

We needed to fetch data from The Graph, specifically DeFi data from the Polygon subgraph. The data of interest were events generated by lending protocols.

Task

Set up a reliable data extraction and processing pipeline to get this specific DeFi data from the Polygon subgraph on The Graph.

Action

  • Configured extraction parameters for DeFi events
  • Implemented data extraction from lending protocols
  • Processed and transformed data for analysis
  • Integrated with existing data infrastructure

Result

Successfully implemented a pipeline to fetch and process DeFi data from the Polygon subgraph, enabling detailed analysis of lending protocol events.

The Graph Polygon DeFi Python
MWAA

MWAA Private Network Deployment

Situation

MWAA configuration had networking issues causing high costs and security concerns.

Task

Reconfigure MWAA to operate within private network accessible only through VPN.

Action

  • Assessed current MWAA setup
  • Replaced NAT gateway with Internet Gateway
  • Implemented private network configuration
  • Enhanced security measures

Result

Reduced data traffic costs by 90% and improved security through VPN-only access.

AWS MWAA Terraform VPC
BI Platform

BI Platform - Retail

Situation

Working on a project that involved defining business rules with the business team and developing data infrastructure.

Task

Cooperate with business team to define rules and assist with service deployment, working with consulting company for DW data modeling.

Action

  • Collaborated with business team to translate needs into concrete rules
  • Assisted in deploying necessary services for project infrastructure
  • Participated in DW data modeling discussions and design process
  • Determined fact and dimension tables layout using schema data modeling

Result

Successfully defined business rules and established robust data infrastructure, leading to enhanced data management capabilities.

Microsoft SQL Server SSAS SSRS SSIS Targit
Stockout Algorithm

Algorithm to reduce Stockout - Retail

Situation

Company was facing a high number of product stockouts across all branches.

Task

Develop an algorithm to suggest product transfers between branches to reduce stockouts based on business rules.

Action

  • Conducted exploratory analysis of stockouts across branches
  • Developed algorithm for product transfer suggestions
  • Created consolidated data view for visualization
  • Implemented business rules into the algorithm

Result

Significantly reduced product stockouts across branches through data-driven inventory management.

Python Oracle Database SQL Matplotlib Jupyter Notebook
RFM Analysis

RFM Analysis

Situation

Company needed effective customer segmentation to improve marketing efficiency and sales outcomes.

Task

Implement RFM analysis and cluster analysis for customer segmentation to improve marketing targeting.

Action

  • Collected and prepared customer data for RFM analysis
  • Scored customers based on recency, frequency, and monetary value
  • Performed cluster analysis for similar buying behaviors
  • Created tailored marketing strategies for each segment

Result

Improved marketing effectiveness through targeted campaigns and increased sales through better customer understanding.

Python Oracle Database SQL Metabase
Twitter Analysis - Overview
Twitter Analysis - Apache NiFi
Twitter Analysis - StreamSets

Twitter Data Analysis

Situation

Academic project requiring Twitter data collection and analysis for specific hashtags.

Task

Design and implement data pipeline for tweet extraction and analysis using Apache Nifi and StreamSets.

Action

  • Set up data extraction using Apache Nifi
  • Implemented StreamSets for data processing
  • Created data visualization
  • Generated insights from collected data

Result

Successfully gathered and analyzed Twitter data, gaining practical experience with data pipeline tools.

Apache Nifi StreamSets Python
Lambda Alerts - Architecture
Lambda Alerts - Monitoring
Lambda Alerts - Slack Integration

Lambda Observability Alerts

Situation

20+ AWS Lambda functions lacked failure notification system.

Task

Create observability stack for Lambda failure alerts on Slack.

Action

  • Developed Python-based monitoring solution
  • Implemented Slack integration
  • Created detailed alert messages
  • Set up automated monitoring

Result

Improved Lambda function monitoring with real-time Slack alerts, reducing downtime and improving reliability.

AWS Lambda Python Slack API
Data Lakehouse Platform

Data Lakehouse Platform - Marketplace

Situation

Company sought to become a data-driven organization, needing to construct a data lakehouse platform on AWS to handle 30+ databases, 300+ tables, and 35TB+ of data on S3.

Task

Create a comprehensive data lakehouse platform using modern data stack technologies including Spark on EMR with Hudi, Athena, ECS, Airbyte, Airflow, and Power BI.

Action

  • Set up Spark on AWS EMR with Hudi as table format
  • Configured Athena for interactive queries
  • Implemented Python scripts on ECS for API data collection
  • Integrated Airbyte for additional data extraction
  • Set up Airflow for orchestration and scheduling

Result

Successfully established a scalable data lakehouse platform enabling data-driven decision making and improved data accessibility.

AWS Cloud Apache Spark Apache Hudi Airflow Airbyte Power BI
DynamoDB Pipeline

Data Ingestion Pipeline - From DynamoDB to Data Lakehouse

Situation

Marketplace platform needed to summarize event data from DynamoDB for business analysis, requiring a robust data pipeline solution.

Task

Design and implement a pipeline to extract data from DynamoDB and load it into the Data Lakehouse for analysis.

Action

  • Leveraged AWS Kinesis Streams for real-time data capture
  • Used Kinesis Analytics for data stream processing
  • Stored processed data in S3 Data Lakehouse
  • Implemented Athena for SQL querying capabilities

Result

Successfully implemented a real-time data pipeline enabling efficient analysis of DynamoDB event data, leading to improved business insights.

AWS Kinesis DynamoDB S3 Athena
CRM Webhook

Webhook to listen to CRM Events

Situation

Sales team needed real-time insights from CRM events but lacked a system to capture and process these events for immediate analysis.

Task

Create a webhook system to listen to CRM events, process them, and store the data in the Data Lakehouse for real-time analysis.

Action

  • Developed Flask application for webhook endpoint
  • Implemented AWS Lambda for event processing
  • Set up Serverless framework for deployment
  • Integrated with S3 for data storage

Result

Successfully implemented a real-time CRM event processing system, enabling immediate access to sales data and improving decision-making capabilities.

AWS Lambda Flask Serverless S3

Skills & Technologies

Cloud & Infrastructure

  • AWS Cloud
  • Terraform
  • Docker
  • Kubernetes
  • AWS ECS
  • AWS Lambda
  • AWS MWAA
  • Serverless

Data Engineering

  • Apache Spark
  • Apache Airflow
  • DBT
  • Apache Hudi
  • Apache Iceberg
  • Delta Lake
  • Apache NiFi
  • StreamSets
  • Airbyte
  • Data Lakehouse

Programming & Databases

  • Python
  • SQL
  • SparkSQL
  • FastAPI
  • Flask
  • PostgreSQL
  • DynamoDB
  • Oracle Database

AI Engineering & Agents

  • LLM Application Design
  • Agentic Workflows
  • RAG Systems
  • Tool Calling Integration
  • Prompt Engineering
  • Model Evaluation
  • OpenAI API
  • Vector Search

Blockchain & Web3

  • Ethereum
  • DeFi Analytics
  • The Graph
  • Polygon
  • Smart Contracts
  • Blockchain Data

Data Analytics & BI

  • Power BI
  • Metabase
  • Data Visualization
  • RFM Analysis
  • Business Intelligence
  • Data Modeling

DevOps & Monitoring

  • CI/CD
  • Git
  • Grafana
  • Splunk
  • Sentry
  • Slack API
  • Observability
  • Alerting Systems
  • Monitoring

Work With Me

Available for part-time consulting and freelance projects in data engineering, AI workflows, analytics platforms, and Web3 pipelines.

I usually reply within 24 hours on LinkedIn.